第十四届“挑战杯”参加省赛推荐作品名单公示
发布时间:2023-05-18
点击数:10631
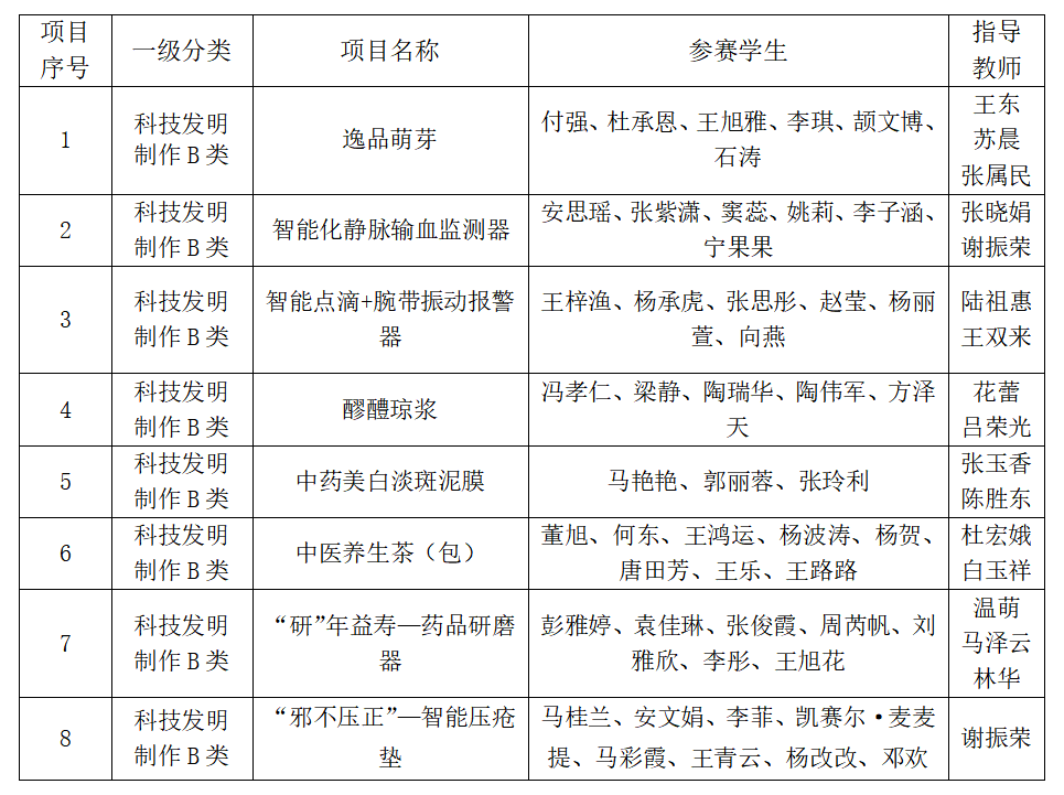
根据“挑战杯”的赛事规则和评审要求,经过第六届校赛决赛评委评审,“挑战杯”校赛组委会最终推荐以下8件作品参加2023年第十四届“挑战杯”甘肃省省赛评审环节。现将作品名单公布如下:

以上推荐参赛作品公示期从即日起至2023年5月20日,公示期3天,如对推荐作品有异议请联系校团委或纪检监察室。在公示期内如未接收到任何意见反馈,视为无异议,校团委将按照省赛赛事进程予以推荐。
校团委:电话:0931-8260573 邮箱:287747848@qq.com
纪检监察室:电话:0931-8265054 邮箱:2805524165@qq.com
甘肃卫生职业学院
2023年5月18日
